いきなり ステーキ 運営会社が114店閉店 原因は急すぎた拡大か Bizspa フレッシュ Yahoo ニュース
ペッパーフードサービスが ペッパーランチ と いきなり ステーキ の計114店の閉店を発表 200人程度の希望退職者を募集 官報ブログ
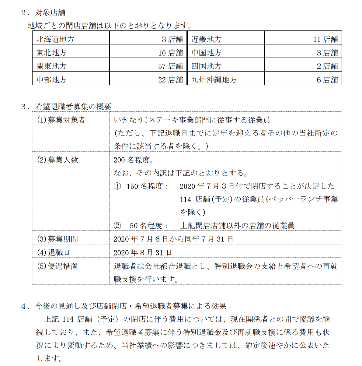
2020年 いきなりステーキ閉店店舗リスト一覧 79店舗はいつまで営業 ネットブレイク
ペッパーフード ペッパーランチ 事業を売却 主力 いきなり ステーキ も114店舗が閉店 200人の希望退職者を募集 ねとらぼ
いきなりステーキの閉店店舗リスト一覧 地域別情報まとめ 最新版 話のネタ
いきなりステーキが全国で大量閉店するなか ららぽーと新三郷店 八潮ロード店 越谷レイクタウンkaze店がなんとか生き残る 三郷ぐらし 埼玉県三郷市の地域情報ブログ
ペッパーフード いきなり ステーキ など114店舗閉店 ペッパーランチ は売却 立て直し図る Itmedia ビジネスオンライン
いきなり ステーキなど188店閉店へ 希望退職も募集 朝日新聞デジタル
ペッパーフード ペッパーランチ 事業を売却 主力 いきなり ステーキ も114店舗が閉店 200人の希望退職者を募集 ニコニコニュース
いきなりステーキ閉店一覧 いきなり ステーキの閉店店舗リスト44 閉店理由は急速な店舗拡大
いきなり ステーキ 運営会社が114店閉店 原因は急すぎた拡大か Bizspa フレッシュ
画像 114店舗が閉店へ ペッパーフードサービスの発表に騒然 Naver まとめ
ペッパーフードサービスが ペッパーランチ と いきなり ステーキ の計114店を閉店 ふーどまとめ
いきなりステーキの東京 千葉 神奈川エリア閉店店舗リスト一覧 銀座 虎ノ門など 話のネタ
いきなりステーキ 法隆寺 閉店 いきなり ステーキ 2020年に74店閉店 ペッパー 日本経済新聞
いきなり ステーキ Publicaciones Facebook
いきなりステーキ モラージュ柏店が営業を再開させる事なく閉店に 柏つうしん 柏市の旬の話題がモリモリ盛り沢山